小分子肽 2026年小分肽的作用与功效","no_ai_sug":true},{"type":"sug"
相关小分子肽的扩展: 有人知道小分子肽是什么吗?
小分子肽,是指具有调节生物体生理功能的肽。它在人的生长发育,新陈代谢,疾病以及衰老,死亡的过程中起着关键作用。因为肽分泌量的增多或减少,人类才有了幼年、童年、成年、老年直到死亡的周期。补充活性肽,便可打破这一周期,达到延长生命,减缓衰老的效果。不同的生物肽具有不同的结构和生理功能,如抗病毒、抗癌、抗血栓、抗高血压、免疫调节、激素调节、抑菌、降胆固醇等作用。不过相关产品需要有对应的资质送证书,正规品牌和厂家生产,从这几点来看,还是可以放心使用的。效果的话,肯定是比普通的霜和乳液要强很多的。
中国质量新闻网讯(江小鱼)近日,本网注意到朋友圈在宣传一款具有提高免疫、调节血压、抗疲劳等功效,甚至可以治疗各种癌症的食品——北方基因小分子肽。
那么,这款北方基因小分子肽产品究竟是何方神圣呢?
多种营销渠道宣传产品疗效
据了解,北京北方基因生物科技有限公司(以下简称:北方基因)是一家集营养功能食品研发、基因检测、健康管理服务、智能穿戴设备研发、职业职能化教育等业务于一体的高新技术企业。
本网工作人员(以下称:本网)与一位自称北方基因的代理商相互加为微信好友,该代理商将本网拉进北方基因产品说明的微信群,在群里交流过程中,本网注意到,该群每晚八点准时有专业老师在群里讲课,还有不少高级核心代理商在群里发布北方基因小分子肽治疗癌症等疑难杂症的案例与视频,并宣称与中国唯一得诺贝尔医学奖(屠呦呦)团队合作,开展十个科研课题。
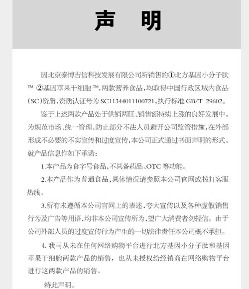
随后,本网在北方基因公司官网注意到,网站上转载了一篇《中国食品报》发布的一则《声明》,《声明》称,北方基因小分子肽只是普通食品。但是本网发现,12月1日,北方基因公司官网发布了一则《小分子肽对术后康复病人的作用!》,文中提到,与其他补品相比,小分子肽具有以下优势:减轻消化道负担:不需要耗费能量,不会增加胃肠功能负担;调整机体免疫平衡:活跃、增强体液免疫和细胞免疫两大免疫系统;修复或清除受损细胞,提高并调整人体内部防御系统;促进伤口愈合:快速提供伤口愈合所需要的营养物质,增强人体自愈能力,促进血管形成和组织再生,加快创伤愈合速度,有效减少感染并发症的发生率;抗疲劳:迅速为肌肉和器官提供能量,对人体重要器官和系统进行全方面调节及修复,消除疲劳。
不仅如此,本网在北方基因“企业资讯”一栏中发现,北方基因发布的大量资讯涉及心脑血管疾病、癌症、抗衰老等暗示产品功效的内容。
借用科研机构的课题研究给产品药效做“背书”
今年12月17日,北方基因官网还发布了《北方基因与中国中医科学院中药研究所科研课题》一文,本网注意到,北京北方基因生物科技有限公司介绍其与中国中医科学院中药研究所进行课题实验,就是在告知公众,北方基因大豆小分子肽具有明显的生物学功能即:调节免疫、抗疲劳、抗氧化、调节血压。
那么,一款既没有保健品标识,也没有OTC、药品标识的食品,经销商却在大肆宣传通过实验证明具有保健功效,对外宣称与中国唯一获得诺贝尔医学奖(屠呦呦)团队合作,开展十个科研课题。就以上问题,本网电话采访了中国中医科学院中药研究所,并咨询了关于北方基因小分子肽产品实验的情况。
中医科学院中药研究所相关人员表示:“帮北方基因做过一些研发实验,并没有研发产品,通过医学实验平台有过技术方面的实验合作,研究成果是不能证明其产品有药效功能,目前研究结果还未出来。”
对于北方基因官网与公众号宣传的实验结果证明是怎么回事?中医科学院中药研究所相关人员表示:“并不知情北方基因在以研究报告做背书宣传,项目才刚开始,下半年的时候北方基因才找到机构做实验。北方基因提供产品实验时并没有说明产品属于保健品还是药品,只是委托帮忙做个检测。”
本网问及北方基因经销商宣传与中医科学院中药研究所屠呦呦团队签订了战略合作又是怎么回事?对方表示:“对屠呦呦研发团队做宣传也并不知情,当时与北方基因签合同时也有说明没有经过机构允许是不许在外宣传的。”根据本网反应情况,相关负责人表示北方基因有违约行为,会上报领导进行处理。
随后,本网发现,北方基因官网与公众号关于中医科学院中药研究所的实验报告的新闻与图片都已经撤掉。
北方基因官网截图
北方基因微信公众号截图
但是,本网在宣传北方基因的微信群,仍看到有大量的经销商在宣传北方基因小分子肽可以治病的消息。
随后,本网咨询了相关律师,对方表示,根据《食品广告发布暂行规定》第七条规定:食品广告不得出现与药品相混淆的用语,不得直接或者间接地宣传治疗作用,也不得宣传某些成分的作用明示或者暗示该食品的治疗作用。第十三条:普通食品、新资源食品、特殊营养品广告不得宣传保健功能,也不得借助宣传某些成份的作用明示或者暗示其保健作用。以普通食品宣称疗效,对广大患者构成误导和欺诈。
《中华人民共和国广告法》第四条规定:“广告不得含有虚假的内容,不得欺骗和误导消费者。”第十九条规定:“食品、酒类、化妆品广告内容必须符合卫生许可的事项,并不得使用医疗用语或者与药品混淆的用语。”
《食品标识管理规定》第十八条 食品标识不得标注下列内容:(一)明示或者暗示具有预防、治疗疾病作用的;(二)非保健食品明示或者暗示具有保健作用的。
营销手段涉嫌传销
本网联系到一位自称代理北方基因产品的经销商,该经销商告诉本网,只要缴纳590元购买一盒产品就可以成为初级代理,再加100元就可以成为终身代理;只要缴纳3640元(6盒产品)就可以成为中级代理;缴纳10720元(18盒产品)就可以成为高级代理。
经销商讲解相关制度
该经销商告诉本网:“加盟北方基因没有赔钱的,普通上班族兼职做北方基因小分子肽代理都能月入万元,只要坚持每天发发朋友圈就可以了。”
与此同时,该经销商告诉本网,北方基因仅仅用一年的时间,已经向国家商务部递交了直销牌照的申请,一旦直销牌照批准下来,又将是一个爆发期,并且奖金拨比(销售产品后给付经销商奖励的比率)比同行业高。
然而,本网在商务部直销行业管理网站的“受理企业公示”里并没有发现北方基因公司。
那么,没有直销牌照的北方基因公司奖金制度是否违法呢?
根据《禁止传销条例》第七条规定下列行为,属于传销行为:
(一)组织者或者经营者通过发展人员,要求被发展人员发展其他人员加入,对发展的人员以其直接或者间接滚动发展的人员数量为依据计算和给付报酬(包括物质奖励和其他经济利益,下同),牟取非法利益的;(二)组织者或者经营者通过发展人员,要求被发展人员交纳费用或者以认购商品等方式变相交纳费用,取得加入或者发展其他人员加入的资格,牟取非法利益的;(三)组织者或者经营者通过发展人员,要求被发展人员发展其他人员加入,形成上下线关系,并以下线的销售业绩为依据计算和给付上线报酬,牟取非法利益的。
而根据《直销管理条例》规定,企业从事直销经营必须经过商务部批准获得直销经营许可。未经批准,任何单位和个人不得从事直销。
带着相关问题,本网尝试多次拨打电话联系北方基因核实相关情况,截至发稿,北方基因服务电话均无人接听。本网将继续关注北方基因相关产品的市场情况。
今天小分子肽的内容先分享到这里了,读完本文后,是否找到相关2026年小分肽的作用与功效","no_ai_sug":true},{"type":"sug","sa":"s_3","q":"复合小分肽的作用与功效的答案,想了解更多,请关注www.yujiaowang.com鱼胶网。版权声明:本文内容由互联网用户自发贡献,该文观点仅代表作者本人。本站仅提供信息存储空间服务,不拥有所有权,不承担相关法律责任。如发现本站有涉嫌抄袭侵权/违法违规的内容, 请发送邮件至 294298164@qq.com 举报,一经查实,本站将立刻删除。





