胶原蛋白胶囊哪个牌子好 2026年胶原蛋白胶囊哪个牌子好用
相关胶原蛋白胶囊哪个牌子好的扩展:
(快消品独家讯)近年来,随着消费者健康意识的提升和对传统滋补品需求的增加,花胶鱼胶市场规模持续扩大。据统计,中国花胶市场规模预计到2025年将增长至232亿元,2020—2025年复合年均增长率为24.68%;我国鱼胶新滋补预计到2025年增长至124亿元,2020—2025年复合年均增长率为68.98%。(数据来源:中研网)胶原蛋白作为美容养颜的热门成分,其市场需求同样呈现出快速增长的趋势。根据胶原蛋白行业白皮书的数据显示,中国胶原蛋白肽市场规模预计到2027年将达到1738亿元。另据智研咨询的报告,2023年我国胶原蛋白行业市场规模约为9.96亿元,其中动物源性胶原蛋白市场规模约为5.05亿元,重组胶原蛋白市场规模约为4.91亿元。
此次,东方快消品中心联合飞瓜数据·抖音版,根据抖音平台统计2024年上半年数据,发布“2024年中期抖音TOP金品榜——花胶鱼胶、胶原蛋白”。其中,官栈、滋记、德承楼上摘获前三花胶鱼胶品牌热门榜,官栈包揽花胶鱼胶热销单品前二,庆丰年荣获第三;五个女博士、赫熙、晓姿摘获前三胶原蛋白品牌热门榜,胶原蛋白热销单品中赫熙、晓姿、五个女博士分列前三。
花胶鱼胶
01
官栈、滋记、德承楼上位列前3——花胶鱼胶TOP品牌分析
本次“2024年中期抖音TOP金品榜——花胶鱼胶”位列榜首的官栈,隶属于广东循证滋补生命科技有限公司。作为滋补品市场的佼佼者,官栈已积累了近370万的用户基础,通过多样化的市场渠道策略实现了广泛的用户覆盖。其用户获取成本在不同渠道间展现出显著差异,天猫平台上的成本控制在百元附近,而抖音等短视频平台则因其高客单价特性,单笔交易可达三四百元。而线下门店占比约40%,在这样的综合布局下,官栈平均每用户的获取成本被有效控制在不到六十元的水平(总经理张宇于2024年5月8日《天下网商》表示)。此外,官栈在ToB领域同样表现出色,其业务规模已达到数亿元级别,年处理与销售干品花胶原料超过1200吨,占据了市场超过50%的份额。现任总经理为张宇。
位列第二的滋记,隶属于福建滋记食品有限公司。滋记专注于预制菜的研发、生产、销售,为消费者提供健康美味的预制菜肴。滋记有4大产品主线,数十种预制菜产品,并在餐饮、商超、电商等渠道为客户提供“一站式”食材定制服务,为国内外消费者匠心研制佛跳墙系列、小米粥系列、花胶系列、大盆菜系列等预制菜品。现任总经理为龚金海。
位列榜三的是德承楼上,隶属于东莞市德承楼上文化传媒有限公司。自2019年创立以来,德承楼上便以惊人的速度在业界崭露头角,其独特之处在于对中华传统美食文化的深刻挖掘与创新演绎,更是在2023年5月注册了“德承楼上”商标。公司以花胶这一历史悠久的滋补佳品为核心,精心研制了一系列令人回味无穷的热销产品。现任经理为马立华。
位列榜四的小龄炖,隶属于深圳市潮瑞健康科技有限公司。小龄炖巧妙融合了传统滋补与现代生活节奏,推出了多样化的产品系列,如红枣银耳即食花胶、椰奶银耳即食花胶等,为消费者带来营养与美味并重的健康体验。随着健康意识的提升和市场的扩大,小龄炖正稳步前行,在即食花胶领域展现出强劲的竞争力和广阔的发展前景。现任经理为钟野。
此外,本次上榜的品牌还包括UA、滋时、庆丰年、小鲜姿、本在远方、碧维斯以及梦岭南。
02
官栈覇拥六位,庆丰年紧随其后——花胶鱼胶热销单品分析
2024年中期抖音热销单品榜——花胶鱼胶TOP15
在“2024年中期抖音热销单品榜——花胶鱼胶”当中,排名前15的热销单品中包括官栈、庆丰年、UA、滋记、在远方、滋时、丹丹滋补行、老庄滋补行。其中官栈以花胶天然胶原蛋白即食代餐花胶粥+花胶羹斩获花胶鱼胶热销单品榜首,以其独特的天然胶原蛋白为亮点,将传统滋补与现代便捷完美结合。这款即食代餐花胶粥与花胶羹,采用了尝鲜装采用即食设计,省去了繁琐的烹饪过程,开盖即食,方便快捷,让人们在忙碌之余也能轻松享受滋补美味。除此之外,此款产品的轻享装、以及官栈结合紫禁城的文化创意元素,推出的几款适合作为高端礼品赠送的即食花胶纯奶鱼胶滋补品,还有专为孕妇设计,选用高品质花胶,通过鲜炖工艺制成,易于消化吸收,适合孕期滋补的孕妇花胶鲜炖花胶也位列榜内。
排名第三的是庆丰年的港式杨枝甘露纯奶即食花胶165g*12碗。杨枝甘露作为经典的港式甜品,以其清新的芒果香、Q弹的西米露和酸甜的西柚粒著称。此款产品在此基础上创新加入纯奶,使口感更加丰富细腻,甜而不腻,以其独特的口感和丰富的营养价值,成为了许多人四季滋养的首选。每碗165克的独立包装,既方便携带又易于食用。纯奶的醇厚与杨枝甘露的清新完美结合,再搭配上高营养价值的即食花胶,健康又美味。
排名第四的是香港UA杨枝甘露即食花胶252g*16大碗装0蔗糖。这款特别之处在于其0蔗糖的配方,既保留了杨枝甘露的清新爽口与芒果的甜蜜,又兼顾了现代人对健康饮食的追求;西米与花胶的柔滑相互映衬,为口感增添了丰富的层次,同时为这道甜品增添了丰富的胶原蛋白与营养,纯奶的加入更是让整道甜品醇厚而不腻。
排名第七的是本在远方花胶燕窝牛乳羹70g*20瓶(早餐代餐无防腐剂)。该产品包含了花胶、燕窝、牛乳,赋予产品浓郁的奶香口感同时含有丰富的蛋白质、矿物质和微量元素,起到滋补养生的作用。采用先进的生产工艺和包装技术,确保产品在无防腐剂的情况下依然能保持较长的保质期,让消费者吃得更加安心。
排名第十的是滋时杨枝甘露生椰燕麦花胶椰香银耳燕窝粥鲜炖速食代餐,此粥品融合了多种食材,包括杨枝甘露的经典元素、生椰水、燕麦、花胶、银耳以及燕窝。采用先进的鲜炖技术,保留了食材的原汁原味和营养成分。作为代餐产品,它方便快捷,无需繁琐的烹饪过程,是一款结合了传统中式养生理念与现代健康饮食需求的产品。
胶原蛋白
01
五个女博士、赫熙、晓姿位列前3——胶原蛋白TOP品牌分析
“2024年中期抖音TOP金品榜——胶原蛋白”的榜首是五个女博士,隶属于北京青颜博识健康管理有限公司。2023年五个女博士成立了“胶原蛋白肽研究院”,建立起以北京大学李勇教授为首席科学家的超过50人的产品研发团队,并先后与各大高校和协会等多个研发机构开展研究合作,截至2024年7月,共获得超30个行业奖项,持有28项专利,同年3月还推动了1项《胶原蛋白肽饮料团体标准》的顺利落地。据悉,“五个女博士”已经掌握了胶原吸收的关键技术。2021年12月-2023年12月期间,销量达到2亿+瓶。近期,随着“胶原护盾”技术的发布和“天猫宝藏新品牌独角兽”计划的启动,五个女博士也迎来了全新的发展机遇。现任董事长为姜燕飞。
第二名是赫熙,源自19世纪70年代的德国,由赫德勒熙家族创立,目前中国区总代理为深圳中德安泰生物科技有限公司。2024年是其登陆中国的第十个年头,赫熙接连推出新品包括四重肽胶原蛋白饮、鱼子酱胶原蛋白胶囊、翡翠管细胞饮以及抗糖饮。赫熙首席科学家魏格纳博士在“赫熙诺奖得主面对面”活动(2024年5月13日)上指出四重肽胶原蛋白饮含有一种稀有的III型胶原蛋白的海洋胶原蛋白,是基于创新混编胶原蛋白系统的一款产品。此外,研发团队的罗夫·辛克纳吉教授介绍了新款赫熙翡翠管细胞饮,这是一款细胞级营养产品,不仅能够帮助人体高效补充NADH,促进细胞健康,还能凭借6种成份组成的核心配方满足人体细胞、器官和系统层面的营养需求。赫熙也拥有多项国际认证,如SGS、HACCP、IFS、GPM等。现大中华区CEO为宁黔凯。
第三名是晓姿,是日本株式会社axxzia 旗下品牌,中国区有全资子公司晓姿妆品(上海)有限公司。晓姿,作为深耕抗糖领域十余年的品牌,其明星产品AG抗糖饮不断进化,持续优化口味、成分与功效。近期,晓姿突破性地推出了AGTHEORY冰川玫瑰系列,正式迈入极境三抗时代,即同时对抗糖化、氧化与羰基化这三大肌肤衰老的根源。该系列不仅蕴含冰川玫瑰的净化精华,还复配了AG抗糖饮的同源成分“逆糖元”,以及高效抗氧组合VC Pro和VE,形成全方位抗老矩阵。全新AGTHEORY系列共8款产品,通过“先净后补”的护肤理念,先净化肌肤负能量,击退僵滞细胞,抑制羰基化蛋白质生成。现任中国区董事长武君。
位列榜四的汤臣倍健,隶属于汤臣倍健股份有限公司。据公司3月18日发布的2023年年报显示,公司全年实现营业收入94.07亿元,同比增长19.66%,归属于上市公司股东净利润17.46亿元,较上年同期增长26.01%;2023年主品牌“汤臣倍健”在境内全年实现收入54.00亿元,同比增长21.48%。渠道布局上,汤臣倍健兼具前瞻与灵活,2023年境内线下收入占比58.10%,同比增长12.39%,线上渠道收入飙升27.53%,境内新增专利19项,这一成绩超市场预期,凸显品牌强劲的竞争力。现任总经理为林志成。
位列第五的是斯维诗,是健合(H&H)国际控股有限公司旗下的品牌,根据其发布的2023年业绩,公司2023年收入139.26亿,同比增长9%,其中营养品收入占比超过60%,值得一提的是,Swisse斯维诗中国市场实现同比强劲双位数增长37.4%,占集团ANC(成人自然健康营养与护理)销售额的66.0%。在斯维诗的品牌基础下,健合集团也在不断尝试更多可能。斯维诗品牌打造1+3策略,以斯维诗为主推品牌,同时推出针对成熟精英人群专属打造的高端药房级进口营养品牌Swisse Plus+、营养食品品牌Swisse Me和针对儿童健康需求品牌Swisse Little三个子系列,扩宽产品适应人群和价格带。得益于新品的推出,斯维诗于中国内地各大电子商务平台继续稳占榜首,市场份额为8.0%,市占率持续提升。现任董事长为罗飞。
此外,本次上榜的品牌还包括Beauty Rush、嫒碧知、古德海兹、碧维斯以及Supherb。
02
赫熙、晓姿、五个女博士分列一二三位——胶原蛋白热销单品分析
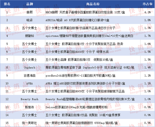
2024年中期抖音热销单品榜——胶原蛋白TOP15
在“2024年中期抖音热销单品榜——胶原蛋白”当中,排名前15的热销单品中包括赫熙、晓姿、五个女博士、媛碧知、Supherb、古德海兹、AVEA、Beauty Rush、斯维诗、统一美研社。其中赫熙以天然鱼子酱精华四重肽胶原蛋白饮组合装 12支/盒斩获胶原蛋白热销单品榜首。该产品选用深海鱼皮胶原蛋白作为核心成分,具有高生物利用度和吸收能力,其高含量和纯度也确保了产品效果。该产品还添加了多功能活性3肽、弹性蛋白肽等,形成独特的四重肽配方。这些成分协同作用,能够更全面地促进人体胶原蛋白的合成和修复。产品还特别添加了天然鱼子酱精华,为肌肤提供丰富的营养和滋养,进一步提升护肤效果。
第二名是晓姿 AG X代胶原蛋白抗糖化口服液3盒,该产品含有独家抗糖成分Herb-MAX,能有效降低糖分吸收率,抑制糖化产物AGEs的生成,从而减缓肌肤老化过程。产品添加了樱花提取精华和紫菊提取精华,以及六种香草成分和山竹果皮萃取精华,这些成分不仅能够抗氧化,也能帮助肌肤提亮肤色,减少暗黄。此外,晓姿特别添加了一种促使脂肪转化为能量的氨基酸,有助于将脂肪酸传输至线粒体进行燃烧分解,从而达到美容与瘦身的双重效果。
第三名是五个女博士胶原蛋白肽维C饮品官方正品液态饮小分子。每瓶饮品中添加了高浓度的胶原蛋白肽,特别是小分子鱼胶原蛋白肽,这种低聚肽能够更快地被人体吸收利用。除了胶原蛋白肽外,还添加了维生素C、弹性蛋白肽、透明质酸钠、壳寡糖、EGCG等多种成分。维生素C是强效的抗氧化剂,能够增强皮肤的抗氧化能力,抵抗紫外线和其他外界因素对皮肤的伤害,同时,它还能促进胶原蛋白的合成,使皮肤更加紧致有弹性。
第四名是嫒碧知干细壁逆龄童颜美肌抗糖饮10ml*10支*3盒送美白,此款产品含有独家的干细胞黑科技成分Inner Stem Complex,可以促进干细胞增殖,重铸毛细血管,大大提高内服外用的护肤成分功效,也可以在抑制糖化反应的同时分解已经产生的糖化产物AGEs,有效对抗皮肤老化。不仅如此,产品中还添加了多种改善皮肤弹力的名贵护肤成分,进一步增强了抗糖化和抗衰老的效果。
第八名的是骨胶原蛋白骨相美紧致下颌Supherb小分子 犹太洁食认证 60粒/瓶。Supherb作为以色列公司,其产品通常以天然成分为基础,含有高质量的骨胶原蛋白,有助于维持关节的灵活性和骨骼的健康。产品主打骨相美,宣称能够紧致下颌,改善面部轮廓。拥有犹太洁食认证也意味着产品符合严格的食品安全和洁净标准。
今天胶原蛋白胶囊哪个牌子好的内容先分享到这里了,读完本文后,是否找到相关2026年胶原蛋白胶囊哪个牌子好用的答案,想了解更多,请关注www.yujiaowang.com鱼胶网。版权声明:本文内容由互联网用户自发贡献,该文观点仅代表作者本人。本站仅提供信息存储空间服务,不拥有所有权,不承担相关法律责任。如发现本站有涉嫌抄袭侵权/违法违规的内容, 请发送邮件至 294298164@qq.com 举报,一经查实,本站将立刻删除。



